Class Central is learner-supported. When you buy through links on our site, we may earn an affiliate commission.

DOTS のベストプラクティス

Unity via Unity Learn

Overview

Google, IBM & Meta Certificates — All 10,000+ Courses at 40% Off
One annual plan covers every course and certificate on Coursera. 40% off for a limited time.
Get Full Access
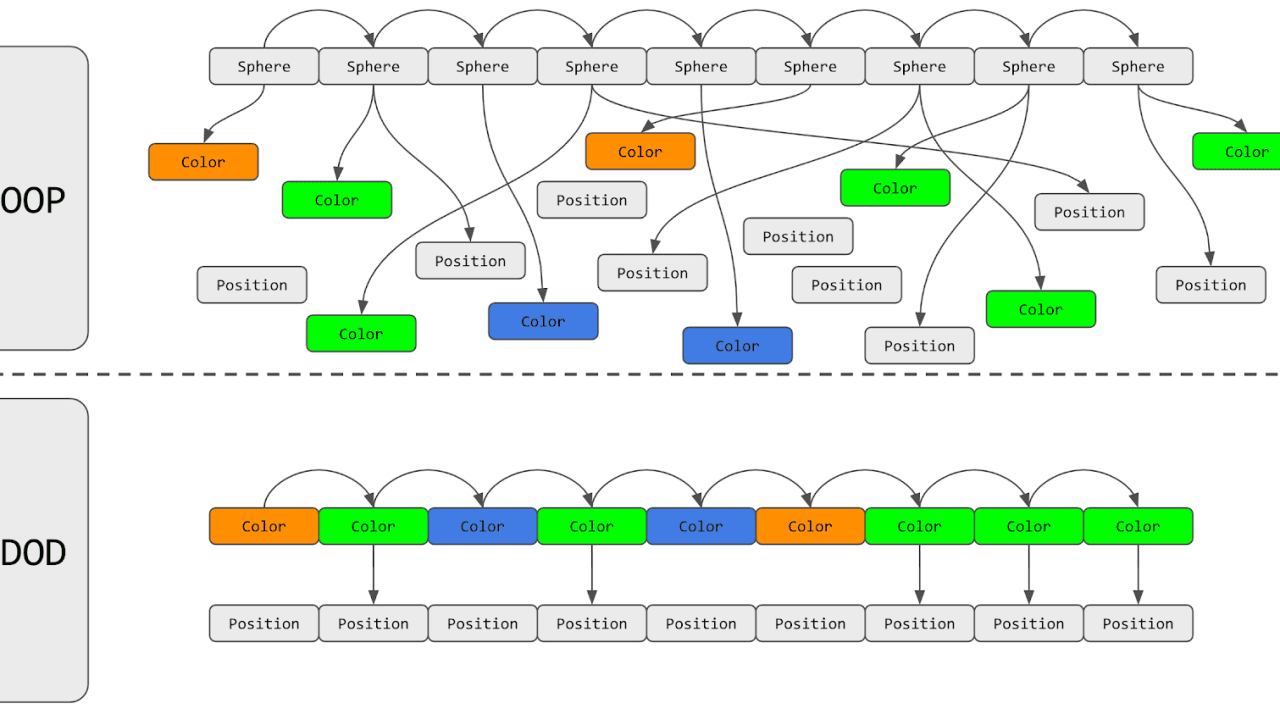
ゲーム(またはその他のリアルタイムシミュレーション)の制作において、可能な限り効率的な CPU の使用率を必要とする場合、Unity の DOTS (Data-Oriented Technology Stack) は必要なパフォーマンスを得るための素晴らしい方法です。ただし、DOTS をうまく使うためには、単に API ドキュメントを手に入れてすぐに飛び込むことはできません。DOTS を使ってプロジェクトを作り始める前に、以下のことを理解しておく必要があります: データ指向設計の基本概念 Unity のデータ指向設計 このガイドのベストプラクティスのアドバイスについて データ指向設計 (DOD) は、多くの開発者がキャリアをかけて取り組んできたオブジェクト指向プログラミング (OOP) を大きく変えるものです。つまり、DOTSの学習曲線は急勾配で、期待したパフォーマンスを得られない多くの落とし穴がたくさんあることを意味します。このベストプラクティスガイドには、そのような落とし穴を避けるためのアドバイスが用意されています。 このガイドのセクション 1 と 2 では、DOTS アプリケーションの構築を始める前に理解しておくべき基本的な知識と、優れたパフォーマンスを実現するための最大の障害について説明しています。この後のセクションでは、テクノロジーの性能をさらに引き出すためのテクニックを紹介していますが、これらを使いこなすためには、基本的な知識を身につける必要があります。

Syllabus

  • Part 3:実装と最適化

Reviews

Start your review of DOTS のベストプラクティス

Never Stop Learning.

Get personalized course recommendations, track subjects and courses with reminders, and more.

Someone learning on their laptop while sitting on the floor.