Free Online

Entity Component System Courses and Certifications

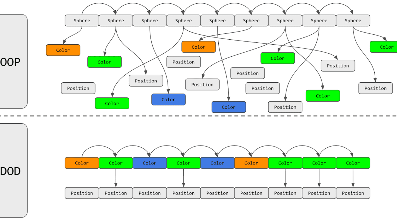
Master game architecture patterns using Entity Component System (ECS) for scalable, high-performance game development. Learn data-oriented design principles through hands-on tutorials on YouTube, implementing ECS in Unity, Bevy, and custom engines for efficient game programming and memory management.

108 courses
Showing 108 courses
Filter by
Filters
  1. Level
  2. Duration
  3. Language
    • YouTube
    • 1 hour 26 minutes
    • Self-Paced
    • Free Video
    • YouTube
    • 1 hour 12 minutes
    • Self-Paced
    • Free Video
    • YouTube
    • 1 hour 21 minutes
    • Self-Paced
    • Free Video
    • YouTube
    • 1 hour 15 minutes
    • Self-Paced
    • Free Video
    • Udemy
    • 13 hours 10 minutes
    • Self-Paced
    • Paid Course
    • YouTube
    • 1 hour 30 minutes
    • Self-Paced
    • Free Video
    • YouTube
    • 1 hour 2 minutes
    • Self-Paced
    • Free Video

Never Stop Learning.

Get personalized course recommendations, track subjects and courses with reminders, and more.

Someone learning on their laptop while sitting on the floor.